HIV/TB coinfection

HIV/TB coinfection
Other names: HIV-associated tuberculosis[1]
SpecialtyInfectious disease
SymptomsSevere weight loss,malnutrition[2]
ComplicationsIRIS[3]
CausesHIV infection,Mycobacterium tuberculosis[4]
Risk factorsDrug/alcohol use weaken immune system[5]
Diagnostic method(Screening)WHO advises Tb screening when HIV infection is diagnosed in the individual[6]
TreatmentTherapy for HIV/TB coinfection requires careful management to avoid drug-drug interactions and side effects[2]
Frequency630,000 thousand individuals co-infected(2021)[7]
DeathsIn 2023, there were 161,000 deaths from HIV/TB[4][8] ( HIV and multidrug resistant tuberculosis increases mortality[9])
Mortality rate 18.75%(in some regions[10])

The co-epidemic of tuberculosis (TB) and human immunodeficiency virus (HIV) is one of the major global health challenges in the present time. The World Health Organization (WHO) reports 9.2 million new cases of TB in 2006 of whom 7.7% were HIV-infected.[11] Tuberculosis is the most common contagious infection in HIV-Immunocompromised patients leading to death.[12] These diseases act in combination as HIV drives a decline in immunity while tuberculosis progresses due to defective immune status. This condition becomes more severe in case of multi-drug (MDRTB) and extensively drug resistant TB (XDRTB), which are difficult to treat and contribute to increased mortality . Tuberculosis can occur at any stage of HIV infection. The risk and severity of tuberculosis increases soon after infection with HIV. A study on gold miners of South Africa revealed that the risk of TB was doubled during the first year after HIV seroconversion.[13] Although tuberculosis can be a relatively early manifestation of HIV infection, it is important to note that the risk of tuberculosis progresses as the CD4 cell count decreases along with the progression of HIV infection.[14] The risk of TB generally remains high in HIV-infected patients, remaining above the background risk of the general population even with effective immune reconstitution and high CD4 cell counts with antiretroviral therapy.[15]

Signs and symptoms

The combined symptoms in HIV/TB coinfection include but are not limited to the following:[2]

  • Weight loss (severe symptom[16])
  • Respiratory symptoms ( severe symptom[16])
  • Fatigue

Complication

Immune reconstitution inflammatory syndrome (IRIS) can be a complication of HIV/TB coinfection. IRIS occurs when the immune system begins to recover due to antiretroviral therapy in HIV-infected individuals, leading to an exaggerated inflammatory response against existing infections, including tuberculosis.[3][17]

Possible mechanism of IRIS in HIV/TB coinfection[3]

Cause

Mycobacterium tuberculosis

Mycobacterium tuberculosis is the most common cause of Tuberculosis disease (TB). Airborne transmission typically causes TB infection in both immunocompetent and immunocompromised hosts.[18]

Tuberculosis, is categorized into two types of infection: latent infection or active TB disease.After penetration into the respiratory tract, the Mycobacterium bacilli infect macrophages. T-lymphocytes start producing many cytokines (interferon gamma, interleukin-2, tumour necrosis factor alpha, and macrophage colony-stimulating factor) to activate macrophages and cytotoxic cells to inhibit their intracellular growth.[19]There are two types:[19]

  • Latent TB infection occurs when the immune system is successful in controlling the infection. Latent infection is usually asymptomatic and non contagious.
  • Active TB disease appears when immune response is not sufficient in limiting the growth of infection. TB disease is symptomatic and contagious.

In those infected, there is a 5–10% chance that latent TB infection will progress into active tuberculosis disease. If proper treatment is not given in case of active disease, then death rate is about 50%.[20]

HIV infection

HIV infection is a lifelong illness with three stages of disease. Medicine to treat HIV can slow or prevent progression from one stage to the next. Treatment can also reduce the chance of transmitting HIV to someone else.[21][22]

  • Stage 1 occurs in the first 2 to 4 weeks after infection. When people have acute HIV infection, they have a large amount of virus in their blood and are very contagious. People with acute infection experience a flu-like illness and are often unaware that they're infected.[22]
  • Stage 2 is sometimes called asymptomatic HIV infection or chronic HIV infection. In this stage, HIV is still active but reproduces at very low levels. This stage varies between individuals but can last a decade or longer. By taking medicine to treat HIV the right way, this stage can last for several decades. HIV transmission can still occur in this stage. If not on medication, a person's viral load starts to go up and the CD4 cell count begins to go down.[22][23]
  • Stage 3 of HIV infection is AIDS. Patients with AIDS have severely damaged immune systems increasing number of severe illnesses they contract (called opportunistic illnesses). Without treatment, people with AIDS typically survive about 3 years. People with AIDS can have a high viral load and be very infectious.[24]

Pathogenesis

MTB and HIV syndemy-pathway activation are green arrows, whereas inhibition are red arrows.[25]

HIV/TB infection is a bi-directional interaction of the two pathogens.[26]

TB disease appears when the immune response is unable to stop the growth of mycobacteria. The cytokine IFN-γ plays a pivotal role in signaling of the immune system during infection. Reduced production of IFN-γ or its cellular receptors lead to severe and fatal TB.[27]

During HIV infection, IFN-γ production is decreased dramatically which leads to an increased risk of developing reactivation or reinfection by M. tuberculosis in these HIV/TB patients.[27]

TB may also influence HIV evolution. Proinflammatory cytokine production by tuberculous granulomas (in particular TNFα) has been associated with increased HIV viraemia, which might accelerate the course of disease.[28]

The risk of death in HIV/TB infected patients is twice that of HIV-infected patients without TB, with most deaths caused by progressive HIV infection, rather than TB.[29]

Diagnosis

In terms of diagnosis once it has been established HIV is present and prior to start of antiretroviral therapy the WHO advises Tb screening. Among the possible methods are:[6]

Conversely, in those with tuberculosis testing for HIV is recommended.[30]

Prevention

When HIV-negative children take isoniazid after they have been exposed to tuberculosis, their risk to contract tuberculosis is reduced.[31] A Cochrane review investigated whether giving isoniazid to HIV-positive children can help to prevent this vulnerable group from getting tuberculosis. They included three trials conducted in South Africa and Botswana and found that isoniazid given to all children diagnosed with HIV may reduce the risk of active tuberculosis and death in children who are not on antiretroviral treatment. For children taking antiretroviral medication, no clear benefit was detected.[32][33]

Treatment

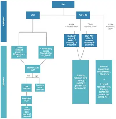
Treatment regimen for co-infection[34]

It is currently recommended that HIV-infected individuals with TB receive combined treatment for both diseases, irrespective of CD4+ cell count. ART (Anti Retroviral Therapy) along with ATT (Anti Tuberculosis Treatment) is the only available treatment in present time.[35] [33]

Though the timing of starting ART is the debatable question due to the risk of immune reconstitution inflammatory syndrome (IRIS). The advantages of early ART include reduction in early mortality, reduction in relapses, preventing drug resistance to ATT and reduction in occurrence of HIV-associated infections other than TB.[36]

The disadvantages include cumulative toxicity of ART and ATT, drug interactions leading to inflammatory reactions are the limiting factors for choosing the combination of ATT and ART.[37]

A systematic review investigated the optimal timing of starting antiretroviral therapy in adults with newly diagnosed pulmonary tuberculosis.[38]

The review authors included eight trials, that were generally well-conducted, with over 4500 patients in total. The early provision of antiretroviral therapy in HIV-infected adults with newly diagnosed tuberculosis improved survival in patients who had a low CD4 count (less than 0.050 x 109 cells/L). However, such therapy doubled the risk for IRIS. [38]

Regarding patients with higher CD4 counts (more than 0.050 x 109 cells/L), the evidence is not sufficient to make a conclusion about benefits or risks of early antiretroviral therapy.[38]

HIV/MDRTB coinfection

In terms of the management of HIV/MDRTB we find anti-TB treatment involves second-line drugs, which have more side effects than first-line drugs used for drug-susceptible TB. Additionally, there are more significant drug-drug interactions because of use of second-line anti-TB drugs, requiring careful dose adjustments.[34][9][39]

HIV/XDRTB coinfection

As to XDR-TB it is resistant to the most effective first-line and second-line medications, therefore, treatment becomes more complicated than HIV/MDRTB coinfection. Immune system due to HIV makes it harder to treat TB, and the drug resistance limits the available treatment options-bedaquiline and delamanid, might be used[40]

Epidemiology

HIV/TB coinfection is a significant global health problem. In 2021, there were about 7.5 million new TB cases worldwide, with 0.63 million individuals co-infected with HIV. As a risk factor HIV infection, increases the risk of latent TB reactivation by 20-fold.[41][7][42]

TB is the primary cause of death among individuals living with HIV. Tuberculosis accounts for one-quarter of AIDS-related deaths around the world.[41]

As to prevalence we find that HIV/TB co-infection varies across the world, from 2.93% - 72.34%. The following prevalence rates are per region or continent:[43]

  • African countries: 31.25%
  • Asian countries: 17.21%
  • European countries: 20.11%
  • Latin American countries: 25.06%
  • North America(USA): 14.84%

Australia is among, if not the lowest TB case notification rate (5.7 cases/100,000 population) as a consequence HIV-associated TB is primarily found in overseas-born individuals.[45]

.

History

In terms of the history of HIV/TB coinfection we find that a study by researchers at Linköping University, Sweden indicated how HIV virus affects the immune system, making it easier for the tuberculosis bacterium to progress to active disease. The discovery helped explain why HIV-positive individuals are at a higher risk of developing active TB.[46][47]

Research

PET/CT images of individual animals (taken at necropsy)

A study conducted on 452 patients revealed that the genotype responsible for higher IL-10 expression makes HIV infected people more susceptible to tuberculosis infection.[48] Another study on HIV-TB co-infected patients also concluded that higher level of IL-10 and IL-22 makes TB patient more susceptible to Immune reconstitution inflammatory syndrome (IRIS).[49] It is also seen that HIV co-infection with tuberculosis also reduces concentration of immunopathogenic matrix metalloproteinase (MMPs) leading to reduced inflammatory immunopathology.[50]

BCG vaccination

In a 2023 publication, macaques with simian immunodeficiency virus-infection given intravenous Bacille Calmette–Guérin vaccination were protected from tuberculosis.[51]

References

  1. Meintjes, Graeme; Maartens, Gary (24 July 2024). "HIV-Associated Tuberculosis". New England Journal of Medicine. 391 (4): 343–355. doi:10.1056/NEJMra2308181. ISSN 0028-4793. Archived from the original on 6 December 2024. Retrieved 27 July 2025.
  2. 2.0 2.1 2.2 "HIV and Tuberculosis (TB) | NIH". hivinfo.nih.gov. Archived from the original on 15 August 2022. Retrieved 28 December 2024.
  3. 3.0 3.1 3.2 Shankar, Esaki Muthu; Vignesh, Ramachandran; Murugavel, Kailapuri G; Balakrishnan, Pachamuthu; Sekar, Ramalingam; Lloyd, Charmaine AC; Solomon, Suniti; Kumarasamy, Nagalingeswaran (December 2007). "Immune reconstitution inflammatory syndrome in association with HIV/AIDS and tuberculosis: Views over hidden possibilities". AIDS Research and Therapy. 4 (1): 29. doi:10.1186/1742-6405-4-29. PMC 2216023. PMID 18053126.
  4. 4.0 4.1 "Global tuberculosis report 2020". www.who.int. Archived from the original on 14 September 2022. Retrieved 28 December 2024.
  5. "HIV/TB co-infection". HIV Management Guidelines. Archived from the original on 4 January 2025. Retrieved 28 December 2024.
  6. 6.0 6.1 Swaminathan, Soumya; Padmapriyadarsini, C; Narendran, G (2011). "Diagnosis & treatment of tuberculosis in HIV co-infected patients". The Indian Journal of Medical Research. 134 (6): 850–865. doi:10.4103/0971-5916.92630. ISSN 0971-5916. PMC 3284094. PMID 22310818.
  7. 7.0 7.1 Zhang, Shun-Xian; Wang, Ji-Chun; Yang, Jian; Lv, Shan; Duan, Lei; Lu, Yan; Tian, Li-Guang; Chen, Mu-Xin; Liu, Qin; Wei, Fan-Na; Feng, Xin-Yu; Yang, Guo-Bing; Li, Yong-Jun; Wang, Yu; Hu, Xiao-Jie; Yang, Ming; Lu, Zhen-Hui; Zhang, Shao-Yan; Li, Shi-Zhu; Zheng, Jin-Xin (16 August 2024). "Epidemiological features and temporal trends of the co-infection between HIV and tuberculosis, 1990-2021: findings from the Global Burden of Disease Study 2021". Infectious Diseases of Poverty. 13 (1): 59. doi:10.1186/s40249-024-01230-3. ISSN 2049-9957. PMC 11328430. PMID 39152514.
  8. "Tuberculosis & HIV". www.who.int. Retrieved 28 December 2024.
  9. 9.0 9.1 Sultana, Zeeba Zahra; Hoque, Farhana Ul; Beyene, Joseph; Akhlak-Ul-Islam, Md.; Khan, Md Hasinur Rahman; Ahmed, Shakil; Hawlader, Delwer Hossain; Hossain, Ahmed (11 January 2021). "HIV infection and multidrug resistant tuberculosis: a systematic review and meta-analysis". BMC Infectious Diseases. 21 (1): 51. doi:10.1186/s12879-020-05749-2. ISSN 1471-2334. Retrieved 5 January 2025.{{cite journal}}: CS1 maint: unflagged free DOI (link)
  10. Kassaw, Amare; Kefale, Demewoz; Aytenew, Tigabu Munye; Azmeraw, Molla; Agimas, Muluken Chanie; Zeleke, Shegaw; Sinshaw, Mastewal Ayehu; Dessalegn, Nigatu; Asferie, Worku Necho (7 November 2024). "Burden of mortality and its predictors among TB-HIV co-infected patients in Ethiopia: Systematic review and meta-analysis". PLOS ONE. 19 (11): e0312698. Bibcode:2024PLoSO..1912698K. doi:10.1371/journal.pone.0312698. ISSN 1932-6203. PMC 11542784. PMID 39509354.
  11. World Health Organization (2012). Global Tuberculosis Report 2012 (PDF). World Health Organization. ISBN 978-92-4-156450-2. Archived (PDF) from the original on 2018-04-12. Retrieved 2022-07-08.
  12. World Health Organization (1999). "Tuberculosis infection control in the era of expanding HIV care and treatment" (PDF). Archived (PDF) from the original on 2017-11-18. Retrieved 2022-07-08. {{cite journal}}: Cite journal requires |journal= (help)
  13. "Tuberculosis and HIV". January 2013. Archived from the original on 2018-07-29. Retrieved 2022-07-08. {{cite journal}}: Cite journal requires |journal= (help)
  14. Tuberculosis (TB) Archived 2018-07-23 at the Wayback Machine. AIDS InfoNet. February 4, 2014.
  15. Worodria, W.; Massinga-Loembe, M.; Mazakpwe, D.; Luzinda, K.; Menten, J.; Van Leth, F.; Mayanja-Kizza, H.; Kestens, L.; Mugerwa, R. D.; Reiss, P.; Colebunders, R.; TB-IRIS Study Group (2011). "Incidence and Predictors of Mortality and the Effect of Tuberculosis Immune Reconstitution Inflammatory Syndrome in a Cohort of TB/HIV Patients Commencing Antiretroviral Therapy". Journal of Acquired Immune Deficiency Syndromes. 58 (1): 32–37. doi:10.1097/QAI.0b013e3182255dc2. PMID 21654499. S2CID 45100392. Archived from the original on June 24, 2012.
  16. 16.0 16.1 STOICA (CĂLĂRAŞU), CRISTINA; POPA (MIULESCU), ALINA MARINELA; TURCU, ADINA ANDREEA; NITU, FLOAREA MIMI (11 March 2021). "The Profile of the Patients with Double Infection HIV and TB in South West of Romania". Current Health Sciences Journal. 47 (1): 107–113. doi:10.12865/CHSJ.47.01.17. PMC 8200610. PMID 34211756.
  17. "Treatment of tuberculosis in patients with HIV coinfection" (PDF). Queensland health. Archived (PDF) from the original on 4 January 2025. Retrieved 3 January 2025.
  18. "Tuberculosis (TB)". www.who.int. Archived from the original on 2020-07-30. Retrieved 2024-12-29.
  19. 19.0 19.1 Tobin, Ellis H.; Tristram, Debbie (2024). "Tuberculosis". StatPearls. StatPearls Publishing. PMID 28722945. Archived from the original on 2023-03-18. Retrieved 2024-12-30.
  20. L, Aaron; D, Saadoun; I, Calatroni; O, Launay; N, Mémain; V, Vincent; G, Marchal; B, Dupont; O, Bouchaud; D, Valeyre; O, Lortholary (May 2004). "Tuberculosis in HIV-infected patients: a comprehensive review". Clinical Microbiology and Infection. 10 (5): 388–398. doi:10.1111/j.1469-0691.2004.00758.x. PMID 15113314.
  21. "HIV/AIDS Guidelines | Clinicalinfo.HIV.gov". clinicalinfo.hiv.gov. 12 September 2024. Archived from the original on 7 November 2016. Retrieved 1 January 2025.
  22. 22.0 22.1 22.2 "The Stages of HIV Infection | NIH". hivinfo.nih.gov. Archived from the original on 28 December 2024. Retrieved 1 January 2025.
  23. "Chronic HIV Infection | NIH". clinicalinfo.hiv.gov. Archived from the original on 22 December 2024. Retrieved 4 January 2025.
  24. U.S. Department of Health & Human Services. "STAGES OF HIV INFECTION". AIDS.gov. Archived from the original on 2 February 2016. Retrieved 7 December 2015.
  25. "HIB/TB". Viral zone. Retrieved 20 December 2024.
  26. Yusuf Aliyu, Anna; Adeleke, Oluwatoyin A. (2024). "Latest Progress on Tuberculosis and HIV Co-Infection: A Closer Look at People of Different Ages". Advanced Therapeutics. n/a (n/a): 2400033. doi:10.1002/adtp.202400033. ISSN 2366-3987.
  27. 27.0 27.1 Ottenhoff, Tom H.M; Kumararatne, Dinakantha; Casanova, Jean-Laurent (November 1998). "Novel human immunodeficiencies reveal the essential role of type-1 cytokines in immunity to intracellular bacteria". Immunology Today. 19 (11): 491–494. doi:10.1016/S0167-5699(98)01321-8. PMID 9818540.
  28. Garrait, V; Cadranel, J; Esvant, H; Herry, I; Morinet, P; Mayaud, C; IsraelBiet, D (September 1997). "Tuberculosis generates a microenvironment enhancing the productive infection of local lymphocytes by HIV". Journal of Immunology. 159 (6): 2824–2830. doi:10.4049/jimmunol.159.6.2824. PMID 9300705. Archived from the original on 11 September 2022. Retrieved 7 December 2015.
  29. WHALEN, C; HORSBURGH, CR; HOM, D; LAHART, C; SIMBERKOFF, M; ELLNER, J (January 1995). "Accelerated course of human immunodeficiency virus infection after tuberculosis". American Journal of Respiratory and Critical Care Medicine. 151 (1): 129–135. doi:10.1164/ajrccm.151.1.7812542. PMID 7812542. Archived from the original on 11 September 2022. Retrieved 7 December 2015.
  30. "GUIDANCE ON PROVIDER-INITIATED HIV TESTING AND COUNSELLING IN HEALTH FACILITIES" (PDF). WHO. Archived (PDF) from the original on 27 November 2023. Retrieved 27 December 2024.
  31. Smieja, M. J.; Marchettu, C. A.; Cook, D. J.; Smaill, F. M. (1999). "Isoniazid for preventing tuberculosis in non-HIV infected persons". Cochrane Database of Systematic Reviews (2): CD001363. doi:10.1002/14651858.CD001363. PMC 6532737. PMID 10796642.
  32. Zunza, M.; Gray, D. M.; Young, T.; Cotton, M.; Zar, H. J. (2017). "Isoniazid for preventing tuberculosis in HIV-infected children". Cochrane Database of Systematic Reviews. 2017 (8): CD006418. doi:10.1002/14651858.CD006418.pub3. PMC 5618450. PMID 28850172.
  33. 33.0 33.1 "Co-management of HIV and active TB disease". Treatment of Tuberculosis: Guidelines. 4th edition. World Health Organization. 2010.
  34. 34.0 34.1 Navasardyan, Inesa; Miwalian, Rita; Petrosyan, Aelita; Yeganyan, Stephanie; Venketaraman, Vishwanath (21 February 2024). "HIV-TB Coinfection: Current Therapeutic Approaches and Drug Interactions". Viruses. 16 (3): 321. doi:10.3390/v16030321. ISSN 1999-4915. Archived from the original on 26 July 2024. Retrieved 18 December 2024.{{cite journal}}: CS1 maint: unflagged free DOI (link)
  35. Clinical trial number NCT00933790 for "Comparing Daily vs Intermittent Regimen of ATT in HIV With Pulmonary Tuberculosis" at ClinicalTrials.gov
  36. Lawn, Stephen D; Harries, Anthony D; Anglaret, Xavier; Myer, Landon; Wood, Robin (October 2008). "Early mortality among adults accessing antiretroviral treatment programmes in sub-Saharan Africa" (PDF). AIDS. 22 (15): 1897–1908. doi:10.1097/qad.0b013e32830007cd. ISSN 0269-9370. PMC 3816249. PMID 18784453. Archived (PDF) from the original on 2017-08-19. Retrieved 2022-07-08.
  37. Kapoor, Gauri; Singh, Neha (2018). "Role of apoptotic markers in paediatric acute lymphoblastic leukaemia". Indian Journal of Medical Research. 147 (3): 225–227. doi:10.4103/ijmr.ijmr_906_17. ISSN 0971-5916. PMC 6022391. PMID 29923509.
  38. 38.0 38.1 38.2 Uthman, Olalekan A.; Okwundu, Charles; Gbenga, Kayode; Volmink, Jimmy; Dowdy, David; Zumla, Alimuddin; Nachega, Jean B. (7 July 2015). "Optimal Timing of Antiretroviral Therapy Initiation for HIV-Infected Adults With Newly Diagnosed Pulmonary Tuberculosis". Annals of Internal Medicine. 163 (1): 32–9. doi:10.7326/M14-2979. PMID 26148280. S2CID 207538325.
  39. Rendon, Adrian; Tiberi, Simon; Scardigli, Anna; D’Ambrosio, Lia; Centis, Rosella; Caminero, Jose A.; Migliori, Giovanni Battista (October 2016). "Classification of drugs to treat multidrug-resistant tuberculosis (MDR-TB): evidence and perspectives". Journal of Thoracic Disease. 8 (10): 2666–2671. doi:10.21037/jtd.2016.10.14. Archived from the original on 2 February 2025. Retrieved 5 January 2025.{{cite journal}}: CS1 maint: unflagged free DOI (link)
  40. Migliori, Giovanni Battista; Pontali, Emanuele; Sotgiu, Giovanni; Centis, Rosella; D'Ambrosio, Lia; Tiberi, Simon; Tadolini, Marina; Esposito, Susanna (7 February 2017). "Combined Use of Delamanid and Bedaquiline to Treat Multidrug-Resistant and Extensively Drug-Resistant Tuberculosis: A Systematic Review". International Journal of Molecular Sciences. 18 (2): 341. doi:10.3390/ijms18020341. ISSN 1422-0067. Archived from the original on 2 February 2025. Retrieved 5 January 2025.{{cite journal}}: CS1 maint: unflagged free DOI (link)
  41. 41.0 41.1 Pawlowski, Andrzej; Jansson, Marianne; Sköld, Markus; Rottenberg, Martin E.; Källenius, Gunilla (16 February 2012). "Tuberculosis and HIV Co-Infection". PLOS Pathogens. 8 (2): e1002464. doi:10.1371/journal.ppat.1002464. ISSN 1553-7374. PMC 3280977. PMID 22363214.
  42. "The path that ends AIDS". UNAIDS. Archived from the original on 4 October 2024. Retrieved 24 December 2024.
  43. Gao, Junling; Zheng, Pinpin; Fu, Hua (31 May 2013). "Prevalence of TB/HIV Co-Infection in Countries Except China: A Systematic Review and Meta-Analysis". PLOS ONE. 8 (5): e64915. Bibcode:2013PLoSO...864915G. doi:10.1371/journal.pone.0064915. PMC 3669088. PMID 23741419.
  44. Olivier, Cara; Luies, Laneke (24 October 2023). "WHO Goals and Beyond: Managing HIV/TB Co-infection in South Africa". SN Comprehensive Clinical Medicine. 5 (1): 251. doi:10.1007/s42399-023-01568-z. ISSN 2523-8973.
  45. "Mycobacterium tuberculosis infection in people with HIV infection". HIV Management Guidelines. Archived from the original on 25 October 2024. Retrieved 1 January 2025.
  46. "Tuberculosis and HIV co-infection". ScienceDaily. Archived from the original on 4 April 2019. Retrieved 26 December 2024.
  47. Singh, Susmita K.; Andersson, Anna-Maria; Ellegård, Rada; Lindestam Arlehamn, Cecilia S.; Sette, Alessandro; Larsson, Marie; Stendahl, Olle; Blomgran, Robert (December 2016). "HIV Interferes with Mycobacterium tuberculosis Antigen Presentation in Human Dendritic Cells". The American Journal of Pathology. 186 (12): 3083–3093. doi:10.1016/j.ajpath.2016.08.003. PMID 27746182. Archived from the original on 2022-08-09. Retrieved 2024-12-26.
  48. Ramaseri Sunder, S.; Hanumanth, S. R.; Nagaraju, R. T.; Venkata, S. K.; Suryadevara, N. C.; Pydi, S. S.; Gaddam, S.; Jonnalagada, S.; Valluri, V. L. (2012). "IL-10 high producing genotype predisposes HIV infected individuals to TB infection". Human Immunology. 73 (6): 605–611. doi:10.1016/j.humimm.2012.03.012. PMID 22507621.
  49. Tadokera, Rebecca; Wilkinson, Katalin A.; Meintjes, Graeme A.; Skolimowska, Keira H.; Matthews, Kerryn; Seldon, Ronnett; Rangaka, Molebogeng X.; Maartens, Gary; Wilkinson, Robert J. (April 2013). "Role of the Interleukin 10 Family of Cytokines in Patients With Immune Reconstitution Inflammatory Syndrome Associated With HIV Infection and Tuberculosis". The Journal of Infectious Diseases. 207 (7): 1148–1156. doi:10.1093/infdis/jit002. ISSN 0022-1899. PMC 3583273. PMID 23303806.
  50. Walker, N. F.; Clark, S. O.; Oni, T.; Andreu, N.; Tezera, L.; Singh, S.; Saraiva, L. S.; Pedersen, B.; Kelly, D. L.; Tree, J. A.; d'Armiento, J. M.; Meintjes, G.; Mauri, F. A.; Williams, A.; Wilkinson, R. J.; Friedland, J. S.; Elkington, P. T. (2012). "Doxycycline and HIV Infection Suppress Tuberculosis-induced Matrix Metalloproteinases". American Journal of Respiratory and Critical Care Medicine. 185 (9): 989–997. doi:10.1164/rccm.201110-1769OC. PMC 3359940. PMID 22345579.
  51. Larson, Erica C.; Ellis-Connell, Amy L.; Rodgers, Mark A.; Gubernat, Abigail K.; Gleim, Janelle L.; Moriarty, Ryan V.; Balgeman, Alexis J.; Ameel, Cassaundra L.; Jauro, Solomon; Tomko, Jaime A.; Kracinovsky, Kara B.; Maiello, Pauline; Borish, H. Jake; White, Alexander G.; Klein, Edwin; Bucsan, Allison N.; Darrah, Patricia A.; Seder, Robert A.; Roederer, Mario; Lin, Philana Ling; Flynn, JoAnne L.; O'Connor, Shelby L.; Scanga, Charles A. (9 October 2023). "Intravenous Bacille Calmette–Guérin vaccination protects simian immunodeficiency virus-infected macaques from tuberculosis". Nature Microbiology. 8 (11): 2080–2092. doi:10.1038/s41564-023-01503-x. ISSN 2058-5276. PMC 10627825. PMID 37814073.