Blue toe syndrome
| Blue toe syndrome | |
|---|---|
![]() | |
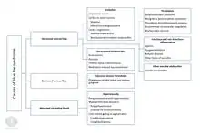
Blue toe syndrome is a situation that may reflect atherothrombotic microembolism, causing transient focal ischaemia, occasionally with minor apparent tissue loss, but without diffuse forefoot ischemia.[1] The development of blue or violaceous toes can also occur with trauma, cold-induced injury, disorders producing generalized cyanosis, decreased arterial flow, impaired venous outflow, and abnormal circulating blood.[2][3][4][5] The terms "blue toe syndrome", "grey toe syndrome" and "purple toe syndrome" are sometimes used interchangeably.[6]
Studies may include echocardiography, thoracic and abdominal CT or MRI,[7][8][9][10] peripheral arterial run off imaging studies, hypercoagulopathy labs, and interrogation of syndromes that lead to peripheral vascular pathology.[11]
.jpg)
See also
References
- ↑ "'Standards for vascular reporting'" (PDF). Archived from the original on 2020-07-29. Retrieved 2023-10-27.
- ↑ Matchett WJ, McFarland DR, Eidt JF, Moursi MM (2000). "Blue toe syndrome: treatment with intra-arterial stents and review of therapies". J Vasc Interv Radiol. 11 (5): 585–92. doi:10.1016/s1051-0443(07)61610-8. PMID 10834489.
- ↑ Applebaum RM, Kronzon I (1996). "Evaluation and management of cholesterol embolization and the blue toe syndrome". Curr Opin Cardiol. 11 (5): 533–42. doi:10.1097/00001573-199609000-00013. PMID 8889381.
- ↑ Sottiurai VS, Omlie W (1994). "Femoral artery hypoplasia and persistent sciatic artery with blue toe syndrome: a case report, histologic analysis and review of the literature". Int Angiol. 13 (2): 154–9. PMID 7963875.
- ↑ Choi KH, Yoo J, Huh JW, Jeong YI, Kim MS, Jue MS, Park HJ (2016). "Blue Toe Syndrome as an Early Sign of Disseminated Intravascular Coagulation". Ann Dermatol. 28 (3): 400–1. doi:10.5021/ad.2016.28.3.400. PMC 4884725. PMID 27274647.
- ↑ Hirschmann JV, Raugi GJ (January 2009). "Blue (or purple) toe syndrome". J. Am. Acad. Dermatol. 60 (1): 1–20, quiz 21–2. doi:10.1016/j.jaad.2008.09.038. PMID 19103358.
- ↑ Kopani K, Liao S, Shaffer K (2009). "The Coral Reef Aorta: Diagnosis and Treatment Following CT". Radiol. Case Rep. 4 (1): 209. doi:10.2484/rcr.v4i1.209. PMC 5106526. PMID 27843516.
- ↑ Belczak SQ, Sincos IR, Aun R, Costa KV, Araujo EA (Apr 2014). "Coral reef aorta, emergency surgical: case report and literature review". Einstein (Sao Paulo). 12 (2): 237–41. doi:10.1590/s1679-45082014rc2772. PMC 4891170. PMID 25003933.
- ↑ Schulte KM, Reiher L, Grabitz L, Sandmann W (Nov 2000). "Coral reef aorta: a long-term study of 21 patients". Ann Vasc Surg. 14 (6): 626–33. doi:10.1007/s100169910091. PMID 11128458. S2CID 25265011.
- ↑ Policha A, Moudgill N, Eisenberg J, Rao A, DiMuzio P (2013). "Coral reef aorta: case report and review of the literature". Vascular. 21 (4): 251–9. doi:10.1177/1708538113478764. PMID 23518854. S2CID 63550.
- ↑ Blackshear JL, Oldenburg WA, Cohen MD (Dec 1994). "Making the diagnosis when the patient has 'blue toes'". Geriatrics. 49 (12): 37–9, 43–5. PMID 7982584.
External links
- Pictures are available on this link. 'Blue toe syndrome' Archived 2024-01-12 at the Wayback Machine
.jpg)